![]() |
![]() |
謹啓大寒の候、皆様におかれましては、ますますご隆盛のこととお慶び申し上げます。 平素より日本沖縄政策研究フォーラムの活動に対し、ご理解とご協力を賜り、厚く御 礼申し上げます。皆様のご支援のおかげで、11月25日の憂国忌は、村田春樹先生を沖縄 にお招きし、盛大に開催することができました。憂国忌を国防最前線の沖縄の地で開催 できたことは非常に意義のあることであったと認識しております.報告書を同封いたし ましたので、ご一覧いただければ幸甚です。 さて、昨年12月20日、辺野古設計変更をめぐる代執行訴訟で国は沖縄県に承認す るよう求めましたが、玉城知事は現在も不承認を貫き続けています。法治国家である日 本において、行政を預かる知事が、最高裁の判決を遵守しないのは、前代未聞の悪事で あり、理解し難い行動ですが、その裏には、2007年に日本政府も賛成して採択された 「先住民族の権利に関する国際連合宣言」の第30条があります。 そこには「関連する公共の利益によって正当化されるか、もしくは当該の先住民族による自由な合意または要 請のある場合を除いて、先住民族の土地または領域で軍事活動は行われない。」とあり ます。つまり、玉城知事の辺野古不承認の法的根拠は、国内の法律ではなく、沖縄の人々を先住民族とする国連勧告にあるのです。また、玉城知事は、地域外交と称して沖縄県の基地問題を国際社会に訴えると外遊を繰り返していますが、これらの活動を外国から見たら、琉球は日本から独立を求めていると認識され、台湾有事の際、中国が沖縄に口出しや手出しする口実を与えてしまいます。 このような危機を招いている最大のものが、「沖縄の人々を先住民族とする国連勧 そして、何としてでも我々の子孫が、立派な日本人として生き、日本の繁栄に貢献できる沖縄を継承しなければなりません。よって、添付の集会を開催し、沖縄県議会及び県内市町村議会議員と連携して、先住民族勧告問題について、年内に決着を付ける決意であります。 皆さまにとりまして本年が幸多き年でありますよう、祈念申し上げます。 令和6年2月吉日 一般社団法人日本沖縄政策研究フォーラム
|
|
|
|
|
|
|
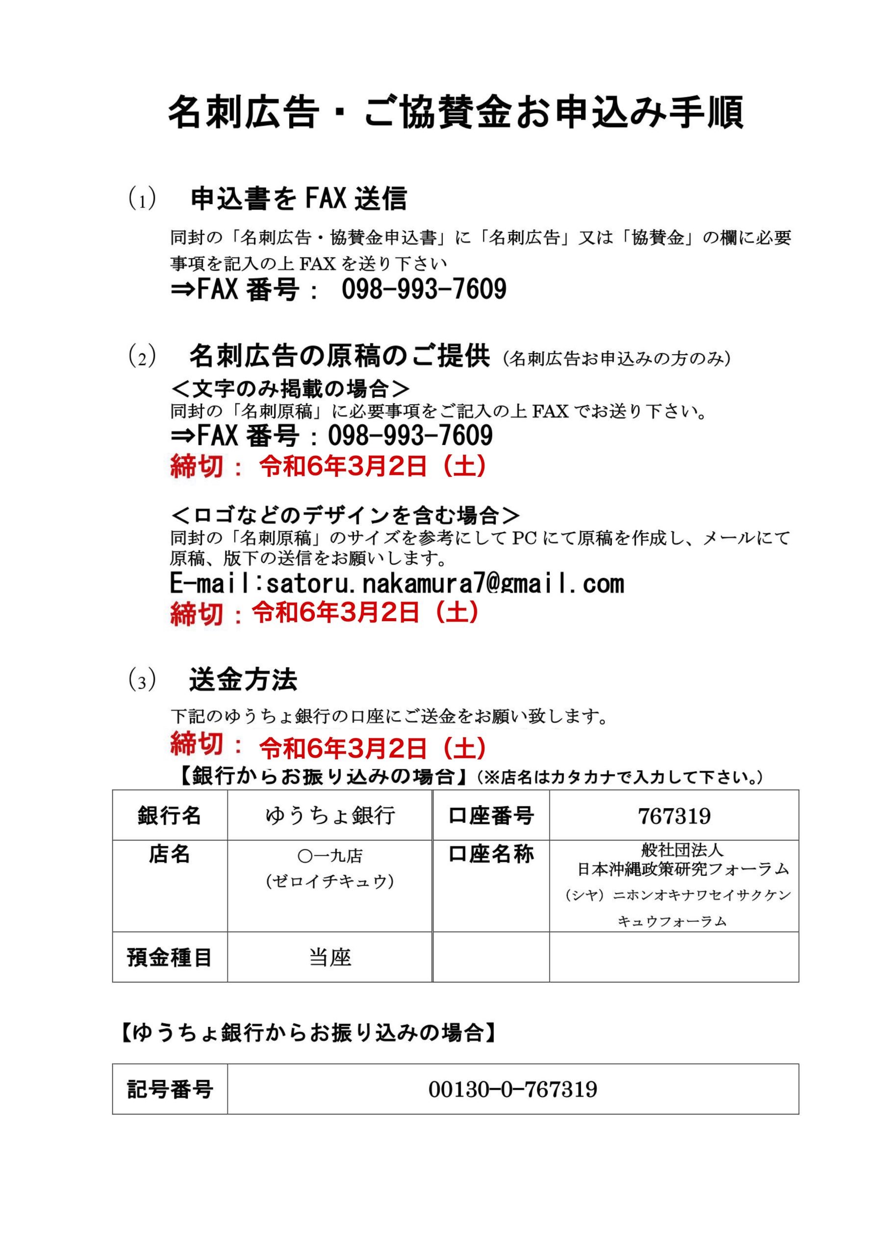
| <申込書> https://www.okinawa-seisaku.org/wp/wp-content/uploads/2024/02/5bda39fd35e951e6c6841961287c0dfb.pdf報告書に以下のサイズで広告を掲載させていただきます。 【名刺広告協賛金】 ◎ 1ページ :8万円 ◎ 2/3ページ :6万円 ◎ 1/2ページ :4万円 ◎ 1/4ページ(A):2万円 ◎ 1/4ページ(B):2万円 ◎ 3/16ページ :1万5千円 ◎ 1/8ページ :1万円 ◎ 1/16ページ :5千円 ———————< ◇協賛広告、御協賛金は当日配布のパンフレットに掲載します。 【御協賛金】御協賛金(1口3,000円)___口として___ 【国連先住民族勧告撤回基金】 合計____________________________ 上記の通り申し込みます 令和6年 月 日 ◎ご住所ご芳名_______________________ ◎御電話番号_______________________ ◎E-mail:______________________ 事務局FAX: 098-993-7609 |
![]() |
![]() |
| <申込書> https://www.okinawa-seisaku.org/wp/wp-content/uploads/2024/02/5bda39fd35e951e6c6841961287c0dfb.pdf<ご協賛金お申し込み手順> (1)申込書をFAXまたはメール送信 (2) 名刺広告の原稿のご提供 (名刺広告お申込みの方のみ)
(3)送金方法 ◎ご送金締切日: 令和6年3月2日(日) ◎振込口座 【銀行からお振り込みの場合】(※店名はカタカナで入植してくだ 【ゆうちょ銀行からお振り込みの場合】 ◎申し込み書送信先 <申込書> |
![]() |
![]() |
![]() |
![]() |
![]() |
![]() |
◇報告書◇
| https://www.okinawa-seisaku.org/wp/wp-content/uploads/2024/02/736ae903d492caafce80fa6145af4a48.pdf |
![]() |
![]() |
![]() |
![]() |
![]() |
![]() |
![]() |
![]() |

















