■首相官邸独裁政治により菅総理を生き返らせた「田坂広志内閣官房参与」
前回のメルマガでは、6月15日に開催されたエネシフジャパンの集会が菅総理を延命させた事について述べました。そして、超党派の市民団体と説明されていますが、その実態はグリーンピースであることをお伝えいたしました。
今回は、誰がこのエネシフジャパンと菅総理を結託させるコーディネートをしたのかを調べてみました。
そこで、浮き上がってきたのが、田坂広志内閣官房参与でした。田坂氏のブログによると、震災後の3月27日の夜、菅総理から内閣官房参与への就任の電話をもらい人生の転機が訪れたとの事です。
<田坂氏ブログ:いま、内閣官房参与として福島原発事故に取り組んでいます>
そして、自らのブログにて企画立案に関わったとのべ、イベントの案内を掲載しております。
<自然エネルギーに関する「総理・有識者オープン懇談会」のご案内>
その動画の全編を政府のサイトで現在でも見ることができます。
<自然エネルギーに関する「総理・有識者オープン懇談会」(全編)>
平成23年6月12日
http://nettv.gov-online.go.jp/prg/prg4972.html

この懇談会で、参加した有識者は以下の5名です。
<参加した有識者>
・枝廣淳子 環境ジャーナリスト
・岡田武史 元サッカー日本代表監督
・小林武史 ap bank代表理事
・坂本龍一 ミュージシャン(ビデオメッセージによる参加)
・孫 正義 ソフトバンク社長
以上5名
この5名のうち、岡田元監督を除いては、エネシフジャパン、または反原発デモを行ったエネルギーシフトパレードの賛同者として、名前を連ねています。
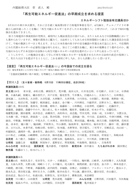
■「再生可能エネルギー促進法」の早期成立を求める提言
この懇親会のわずか二日後に、エネルギーシフト勉強会(エネシフジャパン)の有志議員から菅総理に参加の申し入れを行っています。田坂参与と有志議員との連携があったかどうかは不明です。
【首相の一日】

<「再生可能エネルギー促進法」の早期成立を求める提言>

これは、驚く文書です。これが、菅総理の続投の根拠をあたえた文書だと思います。
これは、どのようにして集めたのだろうか?
民主党副大臣 近藤昭一のブログにこのように記載しています。
<近藤昭一つれづれ日記>
http://www.kon-chan.org/contents/diary_cont.php(該当時期のブログ記事なし)
この制度をつくる法案が衆議院経済産業委員会に内閣から提出はされているのであるが、まだ審議に至っていない。そこで、山田正彦、筒井信彦、平岡秀夫、阿部知子(社民党)の各衆院議員と相談して署名集めを始めたのである。幸い、国民新党の下地幹夫、自民党の河野太郎、公明党の加藤修一、たちあがれ日本の園田博之の各議員も賛同してくださり、超党派で提出をすることができた。
(抜粋以上)
この動きを自民党の執行部は知っていたのでしょうか?
■エネシフ・ナウ
その結果翌日には、このような構図が実現したわけです。
<エネシフ・ナウ! 6月15日(水)>

これは、民主党執行部から退陣要求まで付きつけられ、土俵際に追い込まれた菅総理が、短期間の間に国会議員の支持と市民団体の支持者を獲得するという離れ業を超党派という形を保ちながらやり遂げたということです。私たちは、この手法が正当なものなのかどうなのかしっかり見極めなければなりません。
■BSプライムNEWSで正当化発言
<BSプライムNEWS:菅首相がこだわるモノ 福山副長官、田坂参与・・・他>
(2011年6月17日)

12日の懇親会、この番組に出演するにあたり、田坂氏は自分のブログで次のように語っています。
<坂田氏のブログ:BSフジ 「PRIME NEWS」 に出演し「参加型民主主義の新たな形」について語ります>
http://blog.hiroshitasaka.jp/archives/2011/06/post_559.html
(抜粋)
官邸にて開催された「自然エネルギーに関する総理・有識者オープン懇談会」を、なぜ企画したのか。
なぜ、リアルタイムで多くの国民が全編視聴参加でき、ツイッターを通じて、自由にコメントや質問を寄せられる「オープン懇談会」の方式を採ったのか。
なぜ、この懇談会が、延べ15万人が視聴参加し、ツイッターで1万5千件を超えるコメントや質問が寄せられる成功を収めたのか。
この新たな試みを通じてめざす「国民と直接対話する官邸」のビジョンと「参加型民主主義」の思想とは、何か。
そうしたテーマを中心に語ります。
(抜粋おわり)
■参加型民主主義を装った首相官邸独裁政治
上記ブログで、田坂氏が語っている「国民と直接対話する官邸」「参加型民主主義」の言葉を信じる事ができる人はいるのでしょうか?
そもそも、今回の動きは全て出来レースです。最初から、「再生可能エネルギー促進法」ありきで、それに賛同する人だけを集めたに過ぎません。民主主義を語るなら、最もこの法案に反対している経団連の米倉会長をメンバーに入れるべきです。賛成する人だけを集めて議論して「民主主義」を語る事を許してはなりません。
また、今回の動きは日本の政治史上誰もやらなかったとんでもない特徴があります。それは、政府の閣僚全員を無視し、首相官邸の特定の人物のみで全て行われているということです。首相の側近の一部のひとだけで着々とシナリオが進められているわけです。
その主役が「坂田内閣官房参与」と「福山哲郎内閣副官房長官」です。坂田氏はBSのテレビ番組の中で、アナウンサーからの「有識者懇親会の実現は提案してからどのぐらいで実現しましたか?」という回答に「1週間ぐらいです。」と答えていました。
懇談会の開催は、6月12日ですから、提案をしたのは不信任案が否決された後ということになります。退陣要求が強くなったため、その起死回生の策として企画したとしか考えられません。その起死回生の活動をまとめると次のようになります。短期間の内に、菅総理の側近の特定のイエスマンだけで行ったわけです。
(1)6月12日:自然エネルギーに関する「総理・有識者オープン懇談会」
企画者:田坂内閣官房参与
目 的:有識者を使って、再生可能エネルギー促進法の正当性を国民にアピールする。
(2)6月14日「再生可能エネルギー促進法」の早期成立を求める提言
企画者:社民党 阿部知子、民主党 筒井信隆、自民党 河野太郎、その他(中心となる人は不明)
目 的:(菅総理)超党派の議員の要請を受けた形をつくり延命の理由をつくる。
(提出議員)菅総理がいるうちに、原発停止の布石となる法案を通したい。
(3)6月15日:エネシフ・ナウ集会にて「再生可能エネルギー促進法」の要望書提出
企画者:呼びかけ人多数で誰が中心か不明。田坂氏とのかかわり度合いも不明。
目 的:(菅総理)超党派の市民の要請をうけた形をつくり延命の理由をつくる。
(環境左翼)菅総理がいるうちに、原発停止の布石となる法案を通したい。
(ビジネス)ビジネスチャンス(利権)を掴みたい。
この動きを見て、私たちは菅総理大臣が独裁権力を手にしつつある事に気がつかねばなりません。
また、日本政府は既に、国民からはなれて、一部の左翼団体の私物と化した事にも気がつかねばなりません。
彼の独裁権力をつくる仕組みを見抜き、早く手を打っていかなければなりません。
(仲村覚)

