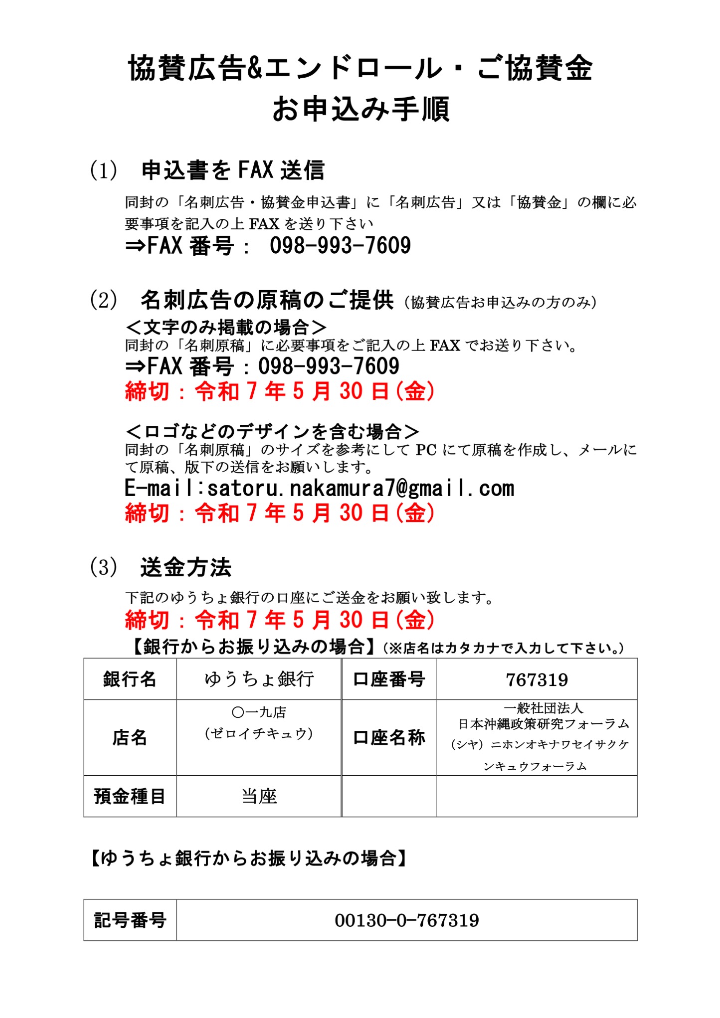
ご協賛のお願い:沖縄県祖国復帰53周年靖国集会(東京)&記念祭典(沖縄) 未分類 X Facebook はてブ Pocket LINE コピー 2025.04.30 この記事は約1分で読めます。 Views: 905
コメント